pp电子游戏官网
首页
学院概况
学院简介
学院领导
专业介绍
教师队伍
组织机构
通知公告
学院动态
教学科研
党建工作
团学工作
就业创业
校招信息发布
就业创业指导
就业创业政策
就业手续办理
校友风采
理论学习
就业创业政策
首页
学院概况
通知公告
学院动态
教学科研
党建工作
团学工作
就业创业
校友风采
理论学习
就业创业政策
当前位置:
首页
>>
就业创业
>>
就业创业政策
>>
正文
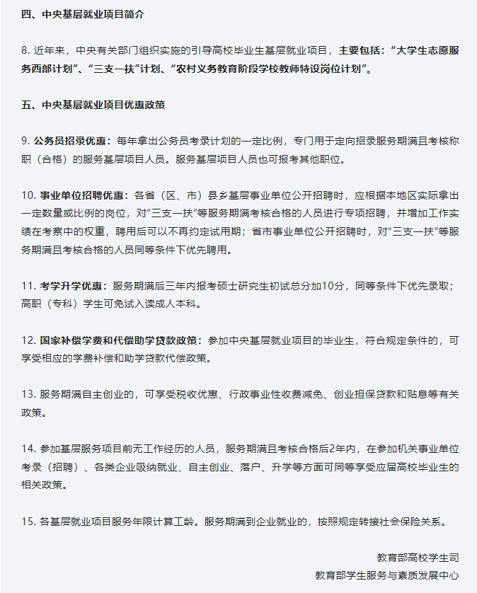
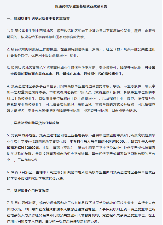
普通高校毕业生基层就业政策公告
2022-04-27 15:25
(点击:
)
[
文章下载
] [字号:
大
中
小
]
打印
收藏
上一条:普通高校毕业生就业服务公告
下一条:河南省高校毕业生就业创业政策
【
关闭窗口
】
版權所有 pp电子游戏(中国)股份有限公司官网 地址:河南省郑州市惠济区英才街146号
联系电话:0371-63515159 邮编:450044